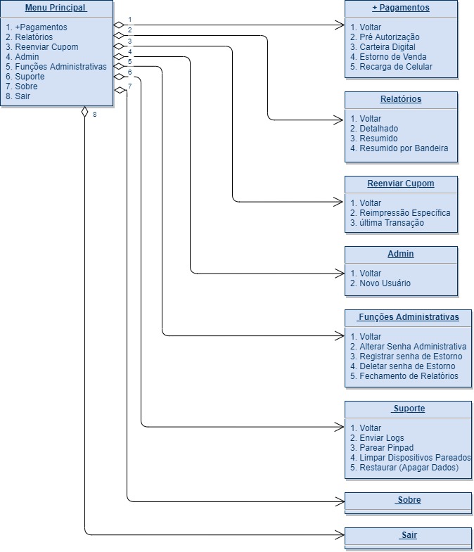
Fluxograma Android
Introdução
O objetivo desta documentação é domonstrar uma representação esquemática da sequência de fluxos operacionais do Android.
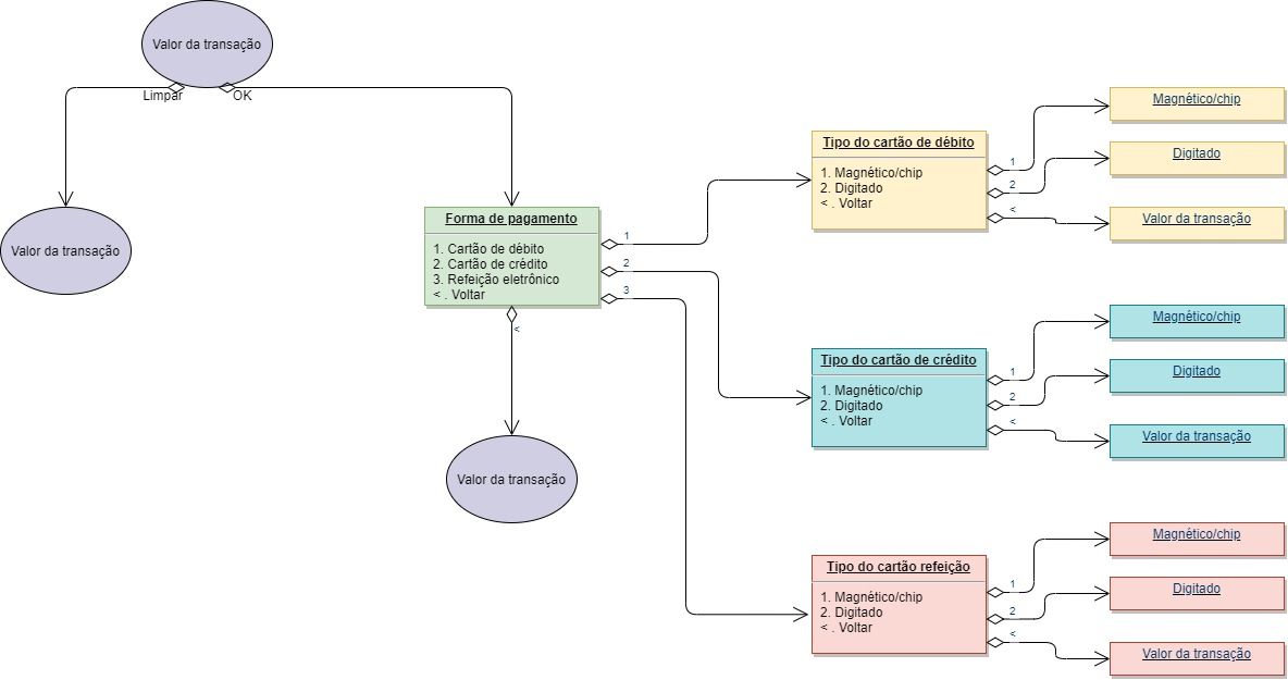
1. Menu Vendas

O objetivo desta documentação é domonstrar uma representação esquemática da sequência de fluxos operacionais do Android.
