Manual de Integração API SSL PAX
1. Objetivo
Este documento apresenta as funcionalidades de métodos da biblioteca de comunicação, GSurf RSA
SSL, proporcionando melhor compreensão da biblioteca.
1.1 Fluxo
Para melhor compreensão do funcionamento da biblioteca, é apresentado no capítulo 2 os fluxogramas
de funcionamento da biblioteca.
1.2 Uso dos métodos
Os métodos da biblioteca são divididos em 3 partes: Retorno, nome do método e parâmetros.
O retorno, se houver, indica se o método foi executado com sucesso ou se ocorreu algum erro em seu
processo interno, para saber mais sobre os retornos vá ao capítulo 4.
Método é a assinatura do mesmo, basta chamá-lo como descrito nesta documentação, para mais
detalhes vá ao capítulo 3.
Os parâmetros são os dados necessários para que a biblioteca funcione corretamente, para saber quais
os parâmetros necessários para cada método, vá ao capítulo 3.
1.3 Retorno de erros
Alguns métodos utilizados na biblioteca, retornam possíveis erros durante o processo de uso. Para
facilitar o uso da biblioteca, foi criada uma tabela de Enum’s 1 com o código de cada erro. Esta tabela
está no capítulo 4.
2. Fluxograma
Para o perfeito funcionamento da biblioteca, é necessário seguir uma sequência de fluxos, que serão explicados abaixo.
2.1 Conexão/Desconexão
Para que a conexão seja efetuada, é necessário que a biblioteca tenha acesso livre os
IP:
- 18.231.194.64/26
Portas:
- 443/UDP
- 443/TCP
- 55844/TCP
- 55845/TCP
E consultas DNS na Internet.
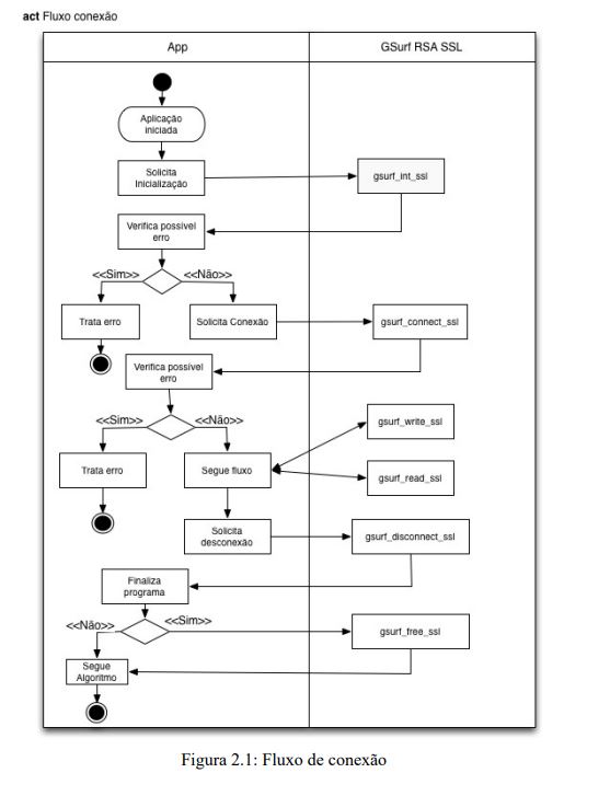
Na figura 2.1 é apresentado o fluxo a ser seguido para efetuar uma conexão segura
com a lib GSurf TLS SSL.
Quando necessário efetuar uma conexão para transmitir dados de forma segura, siga a
seguinte sequência:
1. gsurf_connect_ssl.
2. gsurf_write_ssl e ou gsurf_read_ssl para escrita e leitura.
3. gsurf_disconnect.
4. caso a biblioteca não seja mais utilizada, chame a função gsurf_free_ssl, para liberar memória ram.
3. Métodos
A API SSL PAX Prolin possui no total 5 métodos disponíveis para uso, sendo que para o uso de alguns
métodos, é necessário que outros sejam inicializados anteriormente. Nas sessões a seguir serão
discutidos os métodos um a um, seguindo sua sequência de utilização.
3.1 Conexão
Este método efetua uma conexão SSL com o servidor da GSurf.
A assinatura do método é:
GSURF_ERRORSSL gsurf_connect_ssl(const char *serviceName, const char *host);
O método retorna um enum, como descrito no capítulo 4, e recebe por parâmetros os seguintes dados:
serviceName: O nome do serviço que se deseja conectar. Esta informação deve ser obtida com o
comercial da Gsurf.
host: O endereço IP do host, que possui duas possibilidades:
-
IP onde roda o Servidor GW Local GSurf (não se aplica a plataforma PAX Prolin).
-
NULL a biblioteca assume como padrão o serviço hospedado e passa pelo GW TLS Gsurf.
3.2 Timeout
É possível alterar as configurações de timeout de leitura de dados da
biblioteca. Por padrão o método gsurf_read_ssl aguarda 30 segundos, caso não
chegue dados, a função retorna que não houve erros NO_SSL_ERROR e 0 bytes no campo de retorno
de bytes.
Para fazer a alteração utilize o método gsurf_set_timeout. A assinatura do método é:
void gsurf_set_timeout(int timeout);
O método recebe por parâmetros o seguinte dado:
timeout: inteiro positivo em segundos.
3.3 Envio
Método de escrita de dados na conexão. Para que este método funcione é necessário que a conexão já
esteja estabelecida, como descrito na seção 3.1.
A assinatura do método é:
GSURF_ERRORSSL gsurf_write_ssl(void *buffer, int bufferLength, int
*bytesProcessed);
O método retorna um enum, como descrito no capítulo 4, e recebe por parâmetros os seguintes dados:
buffer: Ponteiro para o início do buffer a ser enviado.
bufferLength: Tamanho do buffer a ser enviado, em bytes.
bytesProcessed: Ponteiro de saída para a quantidade de bytes enviados.
3.4 Recebimento
Método de leitura de dados da conexão. Para que este método funcione é necessário que a conexão já
esteja estabelecida, como descrito na seção 3.1.
A assinatura do método é:
GSURF_ERRORSSL gsurf_read_ssl(void *buffer, int bufferLength, int
*bytesProcessed);
O método retorna um enum, como descrito no capítulo 4, e recebe por parâmetros os seguintes dados:
buffer: Ponteiro para o início do buffer de leitura.
bufferLength: Tamanho do buffer de leitura, em bytes.
bytesProcessed: Ponteiro de saída para a quantidade de bytes lidos.
3.5 Desconexão
Método responsável por terminar, de forma segura, a conexão com o servidor.
A assinatura do método é:
GSURF_ERRORSSL gsurf_disconnect_ssl();
O método retorna um enum, como descrito no capítulo 4.
3.6 Memória
No processo de conexão, leitura e gravação, alguns dados ficam persistentes na memória, afim de
melhorar a performance da conexão SSL. Caso a conexão não seja mais necessária por um longo
período, ou simplesmente o programa será finalizado, é altamente recomendável que esta função seja
chamada antes do término da aplicação, liberando assim de forma adequada os dados persistentes em
memória.
A assinatura do método é:
void gsurf_free_ssl();
3.7 Versão
É possível pegar a versão da biblioteca que está sendo utilizada.
A assinatura do método é:
const char *gsurf_get_version();
4. Tabela de retornos
Tabela de retorno para todas as funções.
| Erro | Código | Descrição |
|---|---|---|
| NO_SSL_ERROR | 0 | Quando não ocorrem erros. |
| ERROR_OPEN_SSL | 1 | Quando ocorre erro ao iniciar socket UDP. |
| ERROR_ON_ADDR | 2 | Ocorre ao atribuir o IP ao socket UDP. |
| ERROR_WRITE_UDP | 3 | Ocorre quando o socket UDP é interrompido no envio dos dados. |
| ERROR_READ_UDP | 4 | Ocorre quando o limite de espera para a recepção de dados UDP é atingido. O erro ocorre possivelmente pela conexão ser muito ruim ou está desconectado. |
| ERROR_GET_SERVER_IP | 5 | Algum erro ocorreu na criptografia proprietária. |
| ERROR_MESSAGE | 6 | Algum erro ocorreu na criptografia proprietária. |
| ERROR_GET_SERVER_PORT | 7 | Algum erro ocorreu na criptografia proprietária. |
| ERROR_CREATE_SSL_CONTEXT | 8 | Erro ao criar o contexto SSL. |
| ERROR_CONFIG | 9 | |
| ERROR_OPEN_FILE | 10 | Erro ao abrir o arquivo de certificado. Este erro normalmente ocorre quando o certificado não está gravado na unidade de armazenamento, ele também pode ocorrer na abertura do arquivo de tokens, pelo mesmo motivo. |
| ERROR_OPEN_CERTIFICATE | 11 | Erro ao abrir o arquivo de certificado. Este erro normalmente ocorre quando o certificado não está gravado na unidade de armazenamento, ele também pode ocorrer na abertura do arquivo de tokens, elo mesmo motivo. |
| ERROR_DECODE_CERTIFICADE | 12 | Este erro ocorre possivelmente por este certificado não ser deste dispositivo, ou por lteração de hardware que afetaram a geração de fingerprint. |
| ERROR_INVALID_CERTIFICADE | 13 | Erro ao verificar a chave privada do certificado. |
| ERROR_OPEN_TCP_SOCKET | 14 | Erro ao iniciar uma conexão TCP. |
| ERROR_TCP_CONNECTION | 15 | Erro ao estabelecer uma conexão TCP. |
| ERROR_HANDSHAKE_SSL | 16 | Erro ao estabelecer conexão SSL, favor verificar certificado e logs do servidor. |
| ERROR_CRITICAL_HANDSHAKE_SSL | 17 | Verificar com o desenvolvimento. |
| ERROR_SSL_WRITE | 18 | Falha na conexão SSL. Possivelmente desconectado no momento do envio dos dados. |
| ERROR_SSL_READ | 19 | Falha na conexão SSL. Possivelmente desconectado no momento do recebimento dos dados. |
| ERROR_SSL_SHUTDOWN | 20 | Verificar com o desenvolvimento. |
| ERROR_MEMORY_ALLOCATE | 21 | Erro ao alocar dados na memória RAM. Possível fim de memória RAM, ou a informação de amanho fornecida para aplicação é incorreta. |
| ERROR_SERVICE_CONNECT | 22 | Erro ao se conectar com o serviço. Favor verificar se o serviço está em execução. |
| ERROR_AES_ENCRYPTING | 23 | Verificar com o desenvolvimento. |
| ERROR_AES256 | 24 | Erro ao usar o sistema de criptografia de arquivos. Possível problema nos tokens. |
| ARROR_AES_DECRYPT | 25 | Erro ao usar o sistema de criptografia de arquivos. Possível problema nos tokens na hora de decriptar. |
| ERROR_MALFORMED_IP | 26 | Erro ao passar os dados de conexão local, possível que IP informado esteja incorreto em seu tamanho. |
| ERROR_RFC1918 | 27 | Erro ao passar os dados de conexão local, possível que o IP informado não esteja de acordo com a RFC 1918. |
| ERROR_NO_CERTIFICATE | 28 | Ocorre quando o certificado não está presente. Portanto, é necessário executar as instruções de instalação do certificado. |
| ERRO_NO_SSL_CONNECTION | 29 | Erro de conexão SSL. Ocorre por tentar enviar informações sem que a conexão esteja estabelecida. |
| ERROR_CONFIG_AUTH | 30 | Erro durante a autenticação (Windows). |
| ERROR_SAVE_CERTIFICATE | 31 | Não foi possível salvar o certificado no dispositivo. |
| ERROR_DNS | 33 | Erro ao resolver um endereço DNS. |
| ERROR_OPEN_UDP_SOCKET | 34 | Erro ao iniciar um socker UDP. |
| ERROR_SERVER_DEFINITION | 35 | Erro ao definir o endereço do servidor. |
| ERROR_AUTHENTICATION | 36 | Erro durante o processo de autenticação. Pode ser causado por token errado ou dessincronizado. |
| ERROS_UNKNOWN_ERROR | 37 | Erro desconhecido. |
| ERROE_EMPTY_MESSAGE | 38 | A mensagem recebida do servidor está vazia e deve ser descartada. |
| ERROR_MOUNT | 39 | Erro ao montar a partição do dispositivo. |
| ERROR_INVALID_OTP | 41 | Não aplicado na versão Linux x86/x64. |
5. Versões
5.1 Versão do documento.
| Versão | Autor | Descrição | Data |
|---|---|---|---|
| 1.0 | Thiago J. Silveira Mateus Fornari B. José B. Pereira |
Versão de Apreciação. | |
| 1.1.5759 | José B. Pereira Lays Rodrigues de D. |
Revisão. | |
| 1.2 | Thiago J. Silveira | Incluído método de configuração de TimeOut. | |
| 1.3 | Thiago J Silveira | Adicionado documentação da função que retorna a versão da biblioteca. | |
| 1.4 | Thiago J. Silveira | Revisão. | 27/10/2016 |
| 1.5 | Thiago J. Silveira Raphael Brito |
Revisão. | 19/11/2021 |
5.2 Versões PAX Prolin Testadas
| Firmware | SDK |
|---|---|
| 2.4.104.6194R, 2.4.85 | 2.8.13 |
| 2.4.164.8947R | 2.8.13 |
| 2.4.179.9805R | 2.8.13 |
